行業新聞 2022.04.24
沒有入醫保的康復治療項目您們都是怎么開展的?做完不好收費,病人治療成本高,怎么搞?近日,25項新增和修訂康復項目再次納入醫保支付,目前全國共計70項康復項目已納入醫保!詳情如下:
為貫徹落實黨的十九屆五中全會精神和實施健康中國、積極應對人口老齡化的國家戰略,進一步加強康復醫療服務體系建設,加快推動康復醫療服務高質量發展,逐步滿足群眾多樣化、差異化的康復醫療服務需求,國家衛生健康委、國家發展改革委、教育部、民政部、財政部、國家醫保局、國家中醫藥管理局、中國殘聯制定了《關于加快推進康復醫療工作發展的意見》。


為促進醫療新技術及時進入臨床使用,滿足人民群眾就醫需求,四川省醫療保障局印發了《關于正式公布144項新增和修訂醫療服務價格項目及價格的通知》(川醫保規〔2022〕1號)(以下簡稱《通知》),其中新增康復項目共計25項,現就《通知》內容解讀如下:





一、《通知》公布的實行政府指導價的137項新增和修訂醫療服務價格項目的正式價格為省管公立醫療機構執行標準。
二、各市(州)醫療保障局可根據當地醫療水平、醫院等級和經濟發展水平,在轄區內公立醫療機構具備開展相應診療項目資質的情況下,嚴格按照本《通知》規定的項目編碼、名稱、內涵、除外內容、計價單位及說明等,制定轄區內公立醫療機構實行政府指導價的137項新增和修訂醫療服務價格項目價格,且不得超過同等級省管公立醫療機構執行標準。
三、《通知》公布的“三維醫學影像手術計劃”等7項項目價格實行市場調節價管理,公立醫療機構應綜合考慮服務成本、患者需求等因素,自主確定執行標準,并按規定報醫療服務價格主管部門備案。
四、本通知自2022年4月5日起施行。

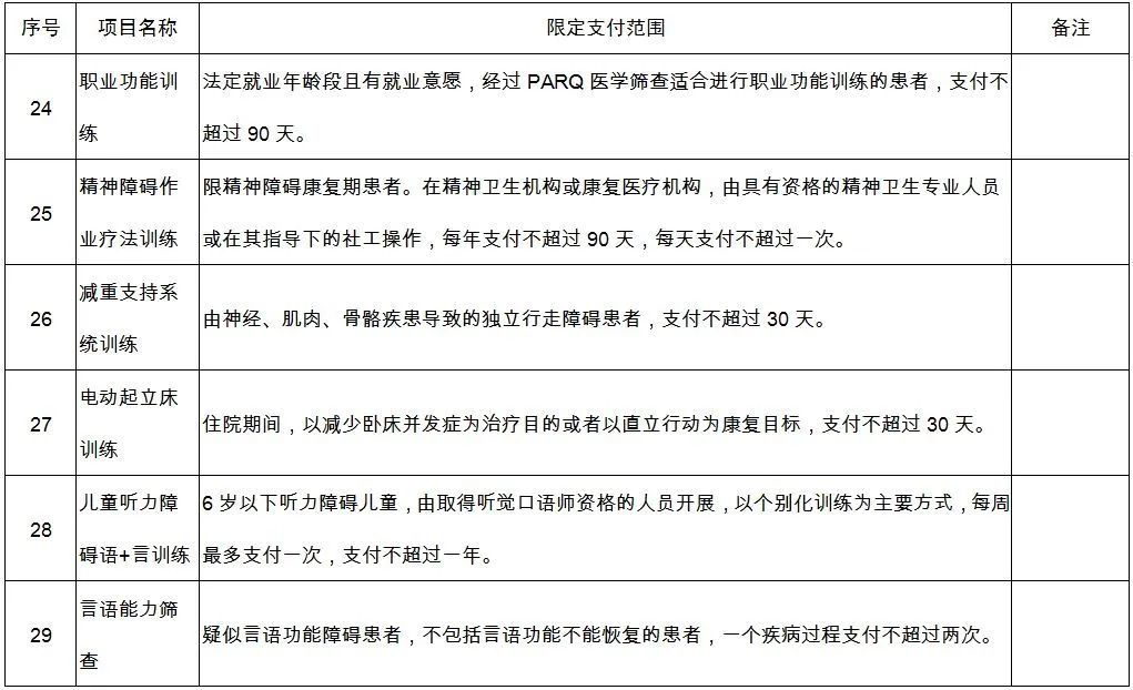
眾所周知,康復治療是一個漫長的過程,所需的費用也是一筆不容小覷的支出,大多數不愿意接受康復治療的患者,幾乎都是被費用所困擾。現階段我國康復醫保報銷項目各地情況并不統一,康復發達地區基本已經完成29個康復治療項目納入醫?;鹬Ц丁?/strong>但是,康復相對落后的地區還未實現基本康復治療項目的醫?;鹬Ц?。
上下滾動查看更多

新增16項醫??祻晚椖?/span>
(上下滑動查看)
徒手平衡功能檢查,由專業人員開展,針對有明確平衡功能障礙的患者評定后出具評定結果,一個住院期間醫保支付不超過3次。
儀器平衡功能評定,由專業人員開展,針對有明確平衡功能障礙的患者評定后出具評定結果,一個住院期間醫保支付不超過3次。
失認失用評定,由專業人員開展,有明確高級腦機能障礙的患者,一個住院期間醫保支付不超過3次。
記憶廣度檢查,由專業人員開展,有明確記憶障礙患者,一個住院期間醫保支付不超過3次。
心功能康復評定,由專業人員開展,有明確心功能障礙者,一個住院期間醫保支付不超過2次。
肺功能康復評定,由專業人員開展,有明確肺功能障礙者,一個住院期間醫保支付不超過2次。
人體殘傷測定,由專業人員開展,有明確損傷致殘的患者,一個疾病過程支付不超過1次。
平衡功能訓練,有明確的平衡功能障礙,一個疾病過程支付不超過90天。
手功能訓練,有明確的手功能障礙,一個疾病過程支付不超過90天。
關節松動訓練,有明確的關節活動障礙,一個疾病過程支付不超過180天;脊柱關節松動訓練,有明確的脊柱關節活動障礙,一個疾病過程支付不超過180天。
有氧訓練,有明確心肺功能障礙者,一個疾病過程支付不超過180天,每日不超過1次。
文體訓練,有明確身心功能障礙(肢體、語言、認知、心理、社交、情感等)的患者,一個疾病過程支付不超過180天,每日不超過1次。
引導式教育訓練,有明確身心功能障礙(肢體、語言、認知、心理、社交、情感等)的患者,一個疾病過程支付不超過180天,16歲以下兒童患者每日不超過2次,其他人員每日不超過1次。
等速肌力訓練,有明確運動障礙的患者,包括床邊徒手及儀器設備訓練,一個疾病過程支付不超過180天,每日不超過1次。
口吃訓練,限器質性病變所致中、重度語言障礙。1個疾病過程支付不超過一年,每日支付不超過兩次。一年后,患者經康復綜合評定有功能持續改善,可繼續給予支付。
社區康復測查,由專業人員開展,有明確軀體功能障礙者(肌力、肌張力、關節活動范圍、平衡能力、軀體異常運動、步態分析等評定),日常生活能力(日常生活能力評定、功能獨立性評定),精神心理(心理、智力、癡呆篩查、情緒狀態),生活質量(生活質量評定、社會功能評定),環境評定(家庭、社區環境評定),一個疾病過程支付不超過2次。



