展會新聞 2024.11.20
2024中國國際福祉博覽會暨中國國際康復博覽會(CR EXPO)聯合中國教育學會特殊教育分會智障教育專委會、殘疾人事業發展研究會融合教育專委會、江蘇教育報刊總社現代特殊教育編輯部、南京特殊教育師范學院特殊教育學院、北京教育科學研究院北京市特殊教育研究指導中心、北京市健翔學校、北京市海淀區特殊教育研究與指導中心、杭州市楊綾子學校、杭州市上城區特殊教育指導中心等聯合舉辦的“第一屆孤獨癥兒童教育教學優秀論文與課例征集”活動,得到全國200多家單位的支持,征集到近400篇論文、100多個課例。經相關專家評審研究決定,共有25家單位榮獲優秀論文獎,54家單位榮獲創新論文獎,67家單位榮獲鼓勵論文獎。
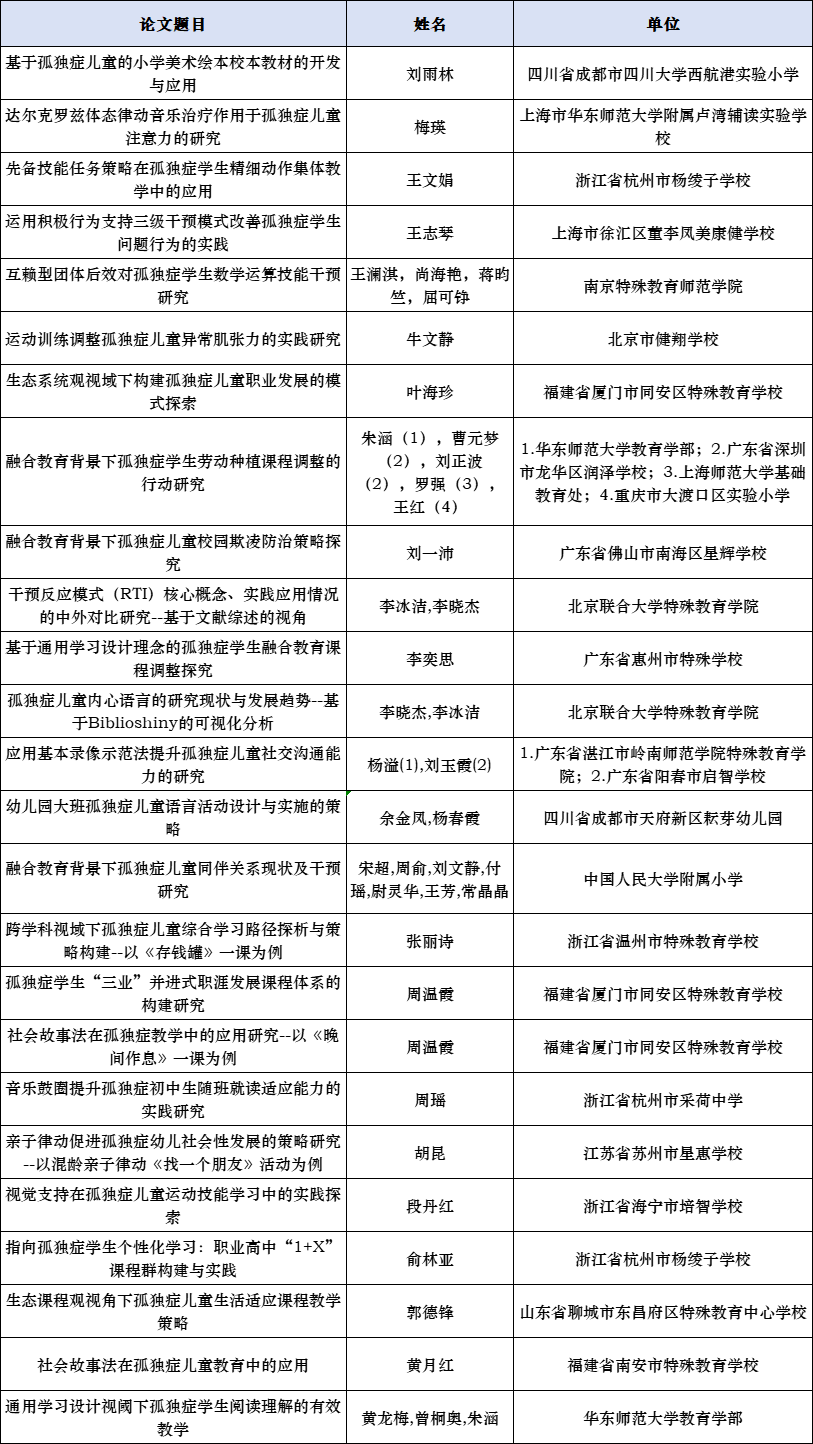
優秀論文獎

*以上排名不分先后
創新論文獎

*以上排名不分先后
鼓勵論文獎

*以上排名不分先后
點擊文章鏈接,查看第一屆孤獨癥兒童教育教學優秀論文與課例征集獲獎單位、優秀課例獎、創新課例獎結果。
同時,為貫徹落實黨的二十屆三中全會精神和全國教育大會精神,進一步做好優秀論文與課例的推廣與應用,強化特殊教育教師隊伍建設,為教育強國做貢獻,“融合教育高質量發展交流會暨第一屆孤獨癥兒童教育教學優秀論文與課例征集結果發布儀式”將于2024年11月28日在北京國家會議中心舉行。誠摯邀請各相關單位派教師蒞臨現場參觀及參會交流。本交流會不收取會務費,交通住宿費等全部自理。報名參會請掃描下方二維碼提交信息,點擊【閱讀原文】獲取參會通知。

報名二維碼
基本信息

時間
2024年11月28日10:00-16:30

地點
北京·國家會議中心
參會對象
特殊教育學校、特殊教育資源中心、融合教育學校、兒童康復服務機構、社工機構、特殊教育院校等單位人員;教育、殘聯等政府機關單位人員。
活動內容
10:00—13:00(國家會議中心 展廳Hall1-4)
自由參觀福祉博覽會“職業教育及教輔具成果”展示區、“輔助器具進校園創新服務類” 展示專區、“兒童康復及助視助聽溝通輔具”展示區
13:30—16:30(國家會議中心 展廳二層會議室 E236AB)
組委會領導致辭
國家督學、中國教育學會常務副會長李天順報告
中國教育學會特殊教育分會有關領導報告
高質量發展融合教育的中國路徑
南京特殊教育師范學院特殊教育學院院長、教授 李拉
融合教育高質量發展的北京海淀經驗
北京市健翔學校校長、海淀區特殊教育研究與指導中心主任、正高級教師 王紅霞
融合教育中的勞動育人新樣態
杭州市楊綾子學校校長、杭州市上城區特殊教育指導中心負責人、正高級教師 俞林亞
孤獨癥兒童課堂有效參與有效學習的策略
北京教育科學研究院北京市特殊教育研究指導中心主任、研究員 孫穎
優勢視角下解決孤獨癥兒童融合教育中“急難愁盼”問題
南京特殊教育師范學院、浙江工業大學特聘教授 徐云
特教期刊辦刊思路和選題方向
《現代特殊教育》編輯部主編 于國寧
公布第一屆孤獨癥教育教學征集優秀組織單位,優秀、創新和鼓勵論文名單;公布第一屆孤獨癥教學案例優秀組織單位,優秀、創新和鼓勵課例名單
南京特殊教育師范學院特殊教育學院
北京教育科學研究院北京市特殊教育研究指導中心
北京市海淀區特殊教育研究與指導中心
杭州市楊綾子學校
《現代特殊教育》雜志編輯部
中國國際福祉博覽會暨中國國際康復博覽會組委會
地鐵出行:地鐵8號線或15號線奧林匹克公園站A、E出口,步行300多米(約6分鐘)即可到達展館。
公交出行:81路、82路、86路、143路、510路、607路到“國家體育館站”下車,步行600多米(約10分鐘)即可到達展館。
更多精彩,持續更新,敬請期待!
提前預登記,免費領門票!

?VIP通道搶先入場
?獲贈價值100元展會會刊
?免費參與部分活動
?抽獎活動獎品豐厚